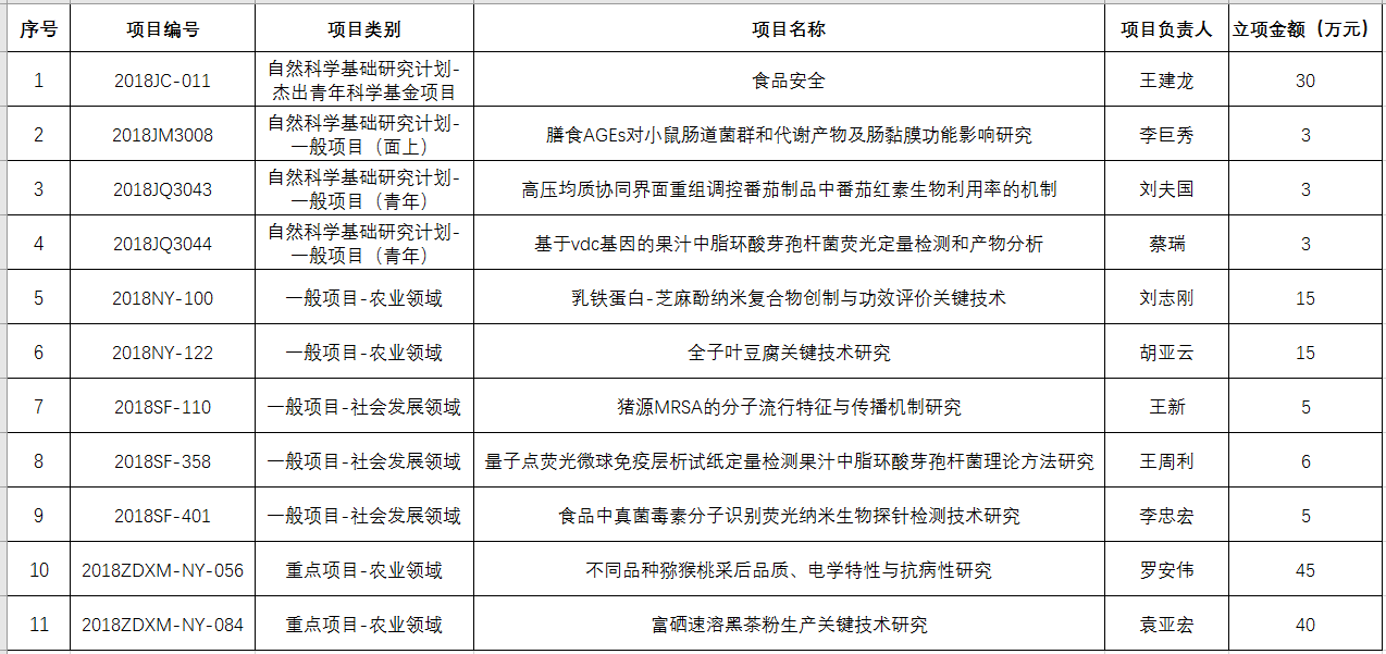
近日,陕西省科技厅公布了2018年度科技计划项目立项结果。我院喜获丰收,共立项11项,其中自然科学基础研究计划杰出青年科学基金项目1项,自然科学基础研究计划一般项目3项,农业领域重点项目2项,农业领域一般项目2项,社会发展领域一般项目3项。资助合同经费总额为170万,较2017年总资助经费总额增长了112.5%。
学院近年来从多方面加强科研项目的申报工作的组织力度,积极引导,全程跟踪,着力提高项目申请质量。我院科教人员共申报2018年陕西省科技计划项目30项,获批11项,获批率达37%。
2018年度陕西省科技计划项目立项清单
